业务咨询 400-1830-666
售后服务 0550-2386880
导航

您所在的位置:首页 >> 服务产品 >> 仪表电缆

服务产品
聚氯乙烯绝缘护套电力电缆

主要用途:
    英国上市公司365聚氯乙烯绝缘护套电力电缆适用于交流50Hz,额定电压0.6/1kV的路线中,供输配电缆之用。
使用特点:
    1、电缆导体的最高额定温度为70℃。
    2、短路时(最长持续时间不超过5s)电缆导体的最高温度不超过160℃。
    3、敷设电缆时的环境温度不低于0℃,最小弯曲半径应不小于电缆外径的10倍。

 

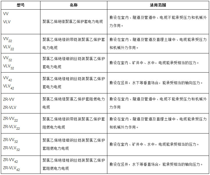
聚氯乙烯绝缘护套电力电缆型号规格

 

Copyright © 2024 英国上市公司官网365(集团·认证平台)Platinum China 34118102000484号

皖ICP备14001022号-1 XML

返回顶部