业务咨询 400-1830-666
售后服务 0550-2386880
导航

您所在的位置:首页 >> 服务产品 >> 仪表电缆

服务产品
控制电缆

    英国上市公司365控制电缆适用于能源交通部门、工矿企业、供交流额定电压450/750伏以下控制、保护电线线路等场合使用的聚氯乙烯绝缘,聚氯乙烯护套控制电缆。
    从电缆芯数上讲,电力电缆根据电网要求,最多一般为5芯,而控制电缆传输控制信号用,芯数较多,根据标准来讲多的有61芯,但也可以根据用户要求来生产。

 

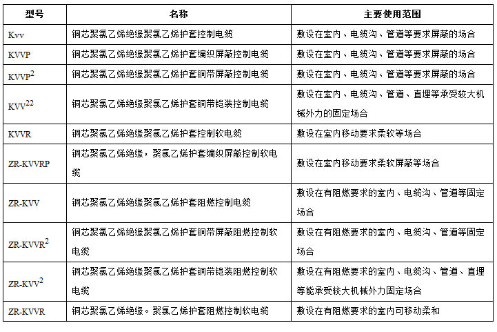
控制电缆型号规格

 

Copyright © 2024 英国上市公司官网365(集团·认证平台)Platinum China 34118102000484号

皖ICP备14001022号-1 XML

返回顶部